预处理

康凯森小于 1 分钟

不同的优化时机

write-read-compaction
write-read-compaction

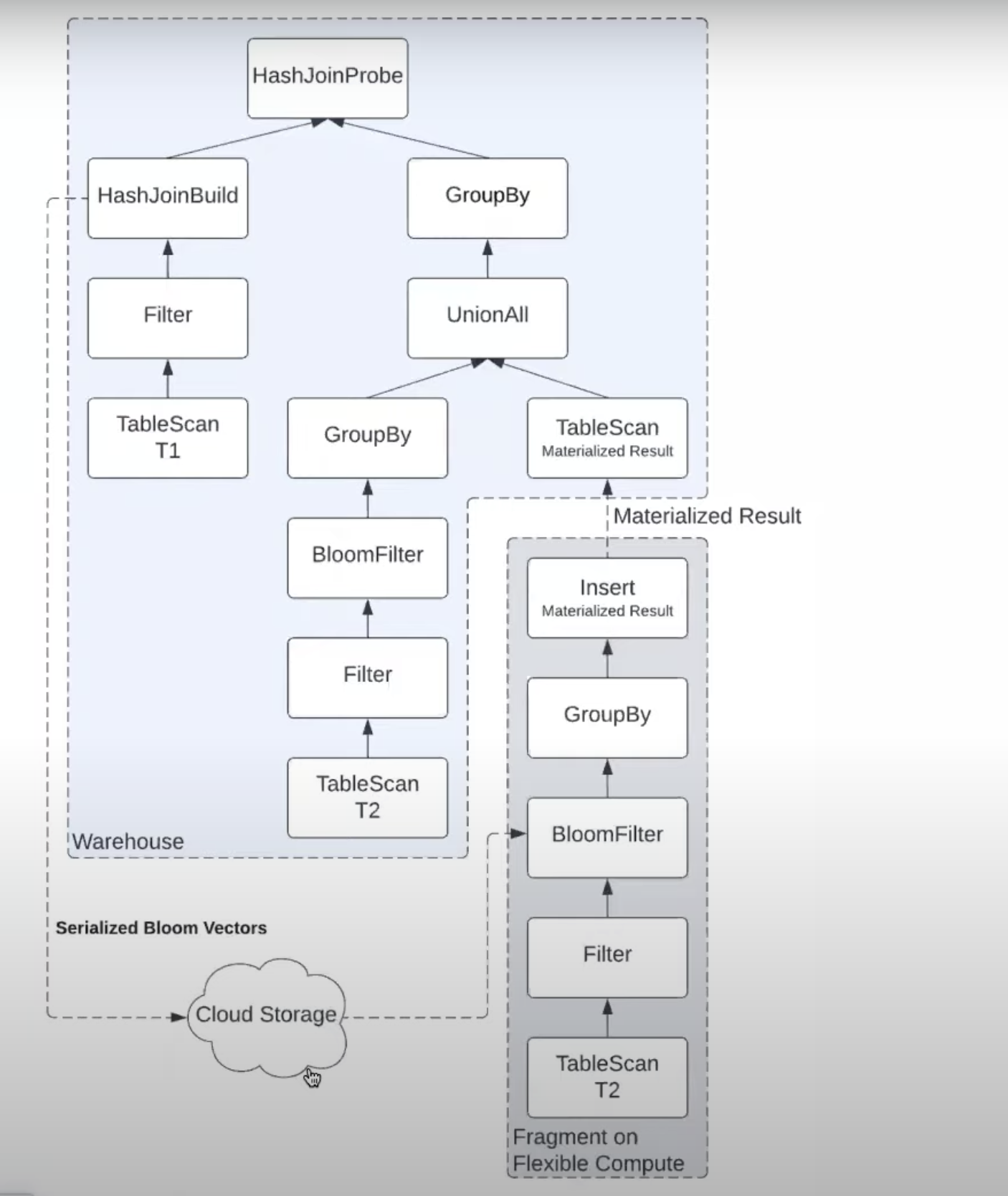
Snowflake 自动物化部分 Fragment 的查询结果

snowflake-fragment-materialized
snowflake-fragment-materialized

物化视图

Materialized View
Materialized View
  • 查询时自动改写, MV 对用户透明
  • 导入时预计算,极大减少查询时处理的数据量

索引

预聚合

Aggregation Table
Aggregation Table

物化列

StarRocks Generated Column
StarRocks Generated Column